时搏(中国)_时搏(中国)
学校概况
学校简介
学校章程
董事会
现任领导
研究机构、中心
校园风光
大事记
校园地图
校标
校训
机构设置
党政机构
教学单位
教辅单位
信息公开
信息公开
通知公告
每周议程
教育教学
教务处
教务系统
精品课程
教学示范中心
专业改革试点
校外实践教育基地
招生就业
招生信息网
就业信息网
录取查询
福建省毕业生就业公共网
思政宣传
校园新闻
理论学习
网络思政
网络思政资源库
媒体闽科
表格下载
人才引进
招聘计划
信息公开
信息公开
通知公告
每周议程
信息公开
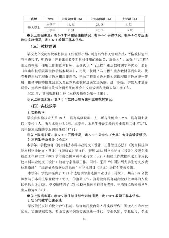
您当前所在的位置:
时搏(中国)_时搏(中国)
>
信息公开
>
信息公开
> 正文
时搏官方网页版2022-2023学年本科教学质量报告
作者: 时间:2023-12-18 资料来源: 浏览次数:次
上一条:
时搏官方网页版2023—2024学年信息公开工作报告
下一条:
时搏官方网页版2022—2023学年信息公开工作报告
【打印】
【收藏】
【关闭】
PINBO.COM
|
好博app官方版下载
|
米兰平台
|
乐动手机网页版登录入口_乐动(中国)官网
|
万搏官方网站
|
星空(中国)xingkong·官方网站
|
时博在线注册_时博(中国)
|
乐鱼网页版登录界面
|
万搏(中国)Wanbo·官方网站
|